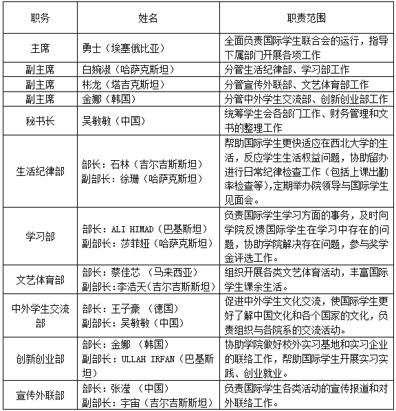
经过近一个月的筹备,11月20日, 2017年度国际学生联合会选举大会在我院220教室成功举行。来自不同国家的30名学生报名参加竞选,经过个人演讲、评委投票及综合考察,最终9个国家15名同学当选,产生了第二届国际学生联合会。
第二届国际学生联合会人员组成,首次吸纳中国学生加入,目的是协助学院服务管理,促进中外学生融合,加快我校国际学生趋同化步伐。通过国际学生联合会这一平台,进一步促进中外学生交流,逐渐实现国际学生自我管理,通过开展各类活动为国际学生学习生活、创业就业等提供帮助。

竞聘现场

竞聘会场

第二届国际学生联合会成员及分工表